scipy.integrate.

RK45#

class scipy.integrate.RK45(fun, t0, y0, t_bound, max_step=inf, rtol=0.001, atol=1e-06, vectorized=False, first_step=None, **extraneous)[source]#

Explicit Runge-Kutta method of order 5(4).

This uses the Dormand-Prince pair of formulas [1]. The error is controlled assuming accuracy of the fourth-order method accuracy, but steps are taken using the fifth-order accurate formula (local extrapolation is done). A quartic interpolation polynomial is used for the dense output [2].

Can be applied in the complex domain.

Parameters:
funcallable

Right-hand side of the system. The calling signature is fun(t, y). Here t is a scalar, and there are two options for the ndarray y: It can either have shape (n,); then fun must return array_like with shape (n,). Alternatively it can have shape (n, k); then fun must return an array_like with shape (n, k), i.e., each column corresponds to a single column in y. The choice between the two options is determined by vectorized argument (see below).

t0float

Initial time.

y0array_like, shape (n,)

Initial state.

t_boundfloat

Boundary time - the integration won’t continue beyond it. It also determines the direction of the integration.

max_stepfloat, optional

Maximum allowed step size. Default is np.inf, i.e., the step size is not bounded and determined solely by the solver.

rtol, atolfloat and array_like, optional

Relative and absolute tolerances. The solver keeps the local error estimates less than atol + rtol * abs(y). Here rtol controls a relative accuracy (number of correct digits), while atol controls absolute accuracy (number of correct decimal places). To achieve the desired rtol, set atol to be smaller than the smallest value that can be expected from rtol * abs(y) so that rtol dominates the allowable error. If atol is larger than rtol * abs(y) the number of correct digits is not guaranteed. Conversely, to achieve the desired atol set rtol such that rtol * abs(y) is always smaller than atol. If components of y have different scales, it might be beneficial to set different atol values for different components by passing array_like with shape (n,) for atol. Default values are 1e-3 for rtol and 1e-6 for atol.

vectorizedbool, optional

Whether fun is implemented in a vectorized fashion. Default is False.

first_stepfloat or None, optional

Initial step size. Default is None which means that the algorithm should choose.

**extraneous

Any additional keyword arguments will be ignored.

Attributes:
nint

Number of equations.

statusstr

Current status of the solver: ‘running’, ‘finished’ or ‘failed’.

t_boundfloat

Boundary time.

directionfloat

Integration direction: +1 or -1.

tfloat

Current time.

yndarray

Current state.

t_oldfloat

Previous time. None if no steps were made yet.

step_sizefloat

Size of the last successful step. None if no steps were made yet.

nfevint

Number evaluations of the system’s right-hand side.

njevint

Number of evaluations of the Jacobian. Is always 0 for this solver as it does not use the Jacobian.

nluint

Number of LU decompositions. Is always 0 for this solver.

Methods

dense_output()

Compute a local interpolant over the last successful step.

step()

Perform one integration step.

References

[1]

J. R. Dormand, P. J. Prince, “A family of embedded Runge-Kutta formulae”, Journal of Computational and Applied Mathematics, Vol. 6, No. 1, pp. 19-26, 1980.

[2]

L. W. Shampine, “Some Practical Runge-Kutta Formulas”, Mathematics of Computation,, Vol. 46, No. 173, pp. 135-150, 1986.

Examples

This example demonstrates how to compute one period of a periodic orbit in a two-dimensional dynamical system.

>>> import numpy as np
>>> import scipy.integrate as itg
>>> import matplotlib.pylab as plt

Define a function that returns the right-hand side of a dynamical system with a stable periodic orbit.

>>> def dynam_sys(t, x):
...     dx1_dt = 5*(1-x[1]**2)*x[0] - x[1]
...     dx2_dt = x[0]
...     return [dx1_dt, dx2_dt]

The system has an equilibrium at the origin. Create a solver object with an initial state slightly away from the equilibrium.

>>> solver = itg.RK45(dynam_sys, 0, [0.25,0.25], 5000, max_step=0.05)

Create an array in which to store the estimated solution. To allow for concatenation of future states, initialize the array by reshaping the initial state.

>>> soly = solver.y.reshape(1, 2)

To find a point on the periodic orbit, run the solver for 2000 integration steps. Store the estimated states in soly.

>>> for i in range(2000):
...     solver.step()
...     solyn = solver.y.reshape(1, 2)
...     soly = np.concatenate((soly, solyn))

Plot soly with its first element in green and its final element in magenta.

>>> plt.plot(soly[:,0], soly[:,1])
>>> plt.plot(soly[0,0], soly[0,1], "go")
>>> plt.plot(soly[-1,0], soly[-1,1], "mo")
>>> plt.show()
../../_images/scipy-integrate-RK45-1_00_00.png

The plot shows that the last element in soly is located on a segment of the periodic orbit where there is relatively little variation in the estimated states. Create another solver and initialize it with the last element in soly.

>>> init = np.array([soly[-1,0], soly[-1,1]])
>>> POsolver = itg.RK45(dynam_sys, 0, init, 5000, max_step=0.05)

Create a variable that tracks the distance of the current estimated state from the initial state. Run POsolver until the current estimated state is within 0.01 units of the last estimated state.

>>> dist_init = 1
>>> POsoly = POsolver.y.reshape(1, 2)
>>> while dist_init > 0.01:
...     POsolver.step()
...     POsolyn = POsolver.y.reshape(1, 2)
...     POsoly = np.concatenate((POsoly, POsolyn))
...     dist_init = np.linalg.norm(init-POsolyn)

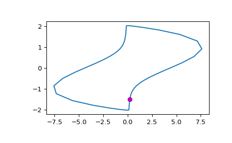
Plot POsoly with its initial element in green and its final element in magenta.

>>> plt.plot(POsoly[:,0], POsoly[:,1])
>>> plt.plot(POsoly[0,0], POsoly[0,1], "go")
>>> plt.plot(POsoly[-1,0], POsoly[-1,1], "mo")
>>> plt.show()
../../_images/scipy-integrate-RK45-1_01_00.png

The plot shows approximately one period of the orbit. The final and initial states are so close that the final state marker obscures the initial state marker.